0 收藏

分享

超越成本节约:AI如何驱动营收增长(上)

作为企业CIO或技术负责人,你是否也经历过这样的困境:

你精心准备的AI项目方案,技术先进、逻辑严谨,但在高管会议上,除了CTO频频点头,CEO面无表情,CFO眉头紧锁,业务负责人一脸茫然……

你明明在讲一个关于“未来”的故事,他们却只关心“这要花多少钱”、“能省几个人”。
问题出在哪里?

答案很残酷:你还在用“技术语言”汇报,而决策层只想听“生意经”。

今天这篇文章,将彻底改变你的叙事方式。我们不谈模型参数,只谈如何让CEO听懂、让CFO动心、让业务部门支持——为你揭示一套让AI投资从“成本项”变为“增长引擎”的终极沟通框架。
一、共识的起点:读懂 CEO 的 “商业图谱”,告别自说自话
与高层达成共识的本质,是一场精准的 “价值对齐”。CIO 的首要任务,不是准备复杂的技术方案,而是彻底解码 CEO 最关心的 5 大核心议题:

1.增长(Growth):如何获得新客户?如何提升市场份额?如何开辟新市场或新产品线?这是CEO永恒的主题。

2.盈利(Profitability):如何在增长的同时保证利润?如何优化定价、降低成本、提高运营效率?

3.竞争优势(Competitive Advantage):如何构建难以被模仿的护城河?我们的独特价值是什么?如何应对行业颠覆性变化?

4.风险控制(Risk Management):如何规避合规问题、供应链中断、核心技术落后等重大风险?

5.组织能力(Organizational Capability):如何吸引和留住顶尖人才?如何打造一个能持续创新、高效执行的团队?

任何 AI 项目,都必须先与其中一个或多个维度强制关联。问自己:“这个项目,能帮 CEO 解决哪个核心痛点?”
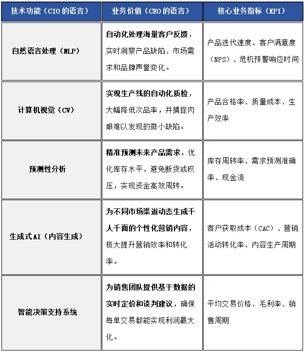
1.1 价值翻译:从 “技术功能” 到 “业务影响” 的关键转换
CIO 必须成为优秀的 “翻译官”,把晦涩的技术术语,精准转化为高层关心的业务价值和 KPI。这张 “价值转换表”,建议直接收藏使用:


记住:这张表不只是沟通工具,更是项目设计指南 —— 确保 AI 项目从诞生之初,就以业务价值为导向。

1.2 沟通开场 90 秒:决定你的 AI 项目是否被认真聆听
高管会议的黄金 90 秒,直接决定后续效果。请坚决抛弃 “技术图谱式开场”,改用 “商业图谱式开场”:

❌ 错误示范:“今天我汇报一个基于 Transformer 架构的多模态大模型项目,采用 RAG 技术增强知识库,提升内部知识管理效率。”(后果:除了 CTO,其他人大概率在想午餐)

✅ 正确示范:“各位都知道,我们顶尖销售的经验难以复制,新员工成长慢,直接限制了市场扩张。这个 AI 项目,能把专家知识‘固化’成智能助手,让新销售快速拥有十年经验的策略支持,预计将成单周期从 3 个月缩短到 6 周,直接助力下半年新市场营收增长 5%。”

优势:直击业务痛点、挂钩增长目标、量化价值承诺 —— 无论什么背景的参会者,都能立刻 get 核心价值。

二、共识的核心:用财务语言和业务指标构建ROI故事线
如果说第一章是“思维对齐”,那么本章就是“价值量化”。与高层达成共识,尤其是与CFO和CEO,不能仅靠描绘美好愿景,必须提供严谨、可信、以财务数据为支撑的商业案例。

2.1 ROI叙事大转向:从“省钱”到“赚钱”
CIO首先需要引导高层重新定义AI投资的回报逻辑,实现三个关键转变:


✅ 沟通话术示例:
“王总,李总,过去我们谈IT投资,焦点常在于‘能省下多少人力成本’。但今天关于AI,我想换一个角度汇报:这项投资的核心目标不是‘省钱’,而是‘赚钱’。它关乎我们能否抓住一个预计价值XXX万元的新市场机会,或者将我们的主力产品毛利率再提升X个百分点。我们将从‘成本中心’变为 ‘利润贡献者’。”

2.2 构建“营收影响仪表盘”:关联AI与核心业务指标
空洞地谈“增长”是无效的。CIO必须建立一个清晰的逻辑链,将AI能力映射到企业现有的核心财务和业务指标上。这个“仪表盘”应包含以下层次:

第一层:直接营收影响指标
这些指标最能直接打动CEO和CFO,因为它们与利润表最上方的“营业收入”直接相关。
  • 新客户获取:AI驱动的精准营销带来的新客户数量和新客户销售额。
  • 交叉销售/向上销售:AI推荐系统带来的客单价提升百分比。
  • 客户终身价值:因AI提升的个性化服务体验,导致的客户留存率提升和重复购买率增加。
  • 市场进入速度:AI加速产品本地化和内容生产,使新产品/新市场提前上市带来的增量收入。

第二层:运营效率与利润率指标
这些指标直接影响利润表的中下部,是CFO最关心的领域。
  • 毛利率优化:通过AI动态定价实现的促销活动毛利率提升(如案例中的12%)。
  • 资本效率提升:通过AI需求预测实现的库存周转天数下降(如案例中的18%),直接释放营运资金。
  • 创新成本降低:AI辅助研发和设计,使产品开发周期缩短和研发费用占收入比下降。

第三层:战略能力与风险控制指标
这些是支撑长期增长的“软性”但至关重要的指标,尤其在与CEO讨论战略格局时使用。
  • 决策速度:关键业务决策(如营销活动调整)从“天”到“秒”的提速,转化为抓住市场机会的能力。
  • 员工效能:AI将员工从重复劳动中解放,投入高价值工作,带来的人均营收贡献率提升。
  • 风险规避:AI预测性维护避免的生产线停工,或预测客户流失后成功挽留,所带来的潜在损失减少。
2.3 从“故事”到“模型”:引入高阶财务评估方法
对于重大AI战略投资,仅看短期ROI比率是不够的。CIO应主动引入更成熟的财务评估模型,展现专业性和长远眼光。

(1)风险调整后的回报率:
核心思想:承认AI项目有不确定性(如技术落地、市场接受度),但高回报潜力足以覆盖风险。可以对未来现金流进行概率分布预测,计算期望值。

✅ 沟通话术示例:
“李总,这个项目我们做了保守、中性、乐观三种情景分析。即使在保守情景下,IRR也超过我们的资本成本。更重要的是,它为我们打开了未来三年内数个高价值衍生机会的大门,这是传统的IT项目无法比拟的战略期权价值。”

(2)对标行业领导者实践:
核心思想:利用权威机构(如Gartner、麦肯锡)的行业基准数据,证明投资的合理性与紧迫性。

✅ 沟通话术示例:
“根据麦肯锡的研究,在AI应用上领先的企业,其营收增长速度是同行平均水平的2.5倍。我们的主要竞争对手X公司,去年在AI营销上投入了Y亿元,目前已抢占了Z%的市场份额。我们的投资,是为了避免未来的竞争劣势。”

2.4 实战演练:构建一个完整的“AI营收故事线”
以“AI驱动个性化电商”项目为例,展示如何将上述所有元素整合成一个有说服力的叙事:


说服高层的核心,是 “用 CEO 的语言谈增长,用 CFO 的数据证价值”。当 AI 项目的价值提案,与高层办公桌上最紧迫的议题高度重合,技术投资就不再是 “需要解释的成本”,而是 “值得拥抱的机遇”。

但这只是第一步 —— 如何针对 CEO、CFO、业务负责人的不同关注点,定制沟通策略?如何把共识落地为可执行的行动路径?

下篇为你解锁:分角色精准沟通话术 + 四阶段落地路线图,让 AI 从 “战略蓝图” 变成 “营收引擎”,敬请期待!


回复

举报 使用道具

全部回复
暂无回帖,快来参与回复吧
admin
管理员
主题 107
回复 2
粉丝 25
快速回复 返回顶部 返回列表

返回

公众号

直播.视频

电话

首页

服务热线:400 666 3390